赏金女王pg破解版下载 北京地震局事业单位待遇?24年招7人 有北京户口 ! 中科院博士被录

1. 北京市地震局的相关介绍。北京市地震局实施的是中国地震局和北京市政府双重领导的管理体制,它属于正局级机构,其内部设有10个管理部门,还有5个直属事业单位以及8个设有专人值守的综合观测台站。

其在全市的范围内进行了强震台数量为265个的布设,还有18个测震台以及37个千兆台也被布设于此区域。该单位机关编制人数是45人,实际是43人;事业编制人数为175人,实际人数为160人;聘用人员数量为40人,离退休人员数量乃是85人。

首先是北京市地震局录用方面的情况,它指明要记住报名所需的不同要素。其报名时间限定在2024年这一年的3月当中,具体是从7日这一天开始,一直到20日的17时截止。报名所采取的是以邮件的方式进行,其他任何一些方式都是不会被受理的。而报名的邮箱便是那个syzp@bjseis.gov.cn,邮件标题需要做成岗位名称和姓名以及专业还有生源的组合形式,它有具体示例,像探测区划岗加上张三再加上地球物理学以及京外这种样式。应聘人员要依据自身个人的具体情况,如实去填写那个名为《北京市地震局事业单位工作人员招聘报名表》。此外,应聘人员在报名的时候只能选择其中的一个岗位来报,要是出现重复报名的情况那认定为是无效的。

这是一场在2024年3月30日,也就是周六的规定时间问鼎娱官网app下载入口,于上午举行的笔试,地点在北京市地震局401室,考生必须同时携带本人有效的身份证原件极其不可缺失的纸质准考证,才能够去参见这次要一直考一科的笔试,而且要准备好诸如黑色签字笔、2B铅笔、橡皮类的相关文具才行,这场进行笔试的考试主要是为了去测试应聘人员应该具备的基本素质,其涵盖的考试内容具有法律法规、呈现政治经济理论、展示包括时政方针、包含一系列科技知识等基础性知识以及进行综合写作等这些方面。 这场笔试,你可一定要记好这些要求和信息呀! 。
依据岗位所需要招聘的人数,结合那场笔试的具体状况,将此次招聘笔试的合格分数线设定成六十五九之间的那个整数分数,也就是60分 。

面试时间是,2024年4月25日本天,到26日益日,上午具体的时刻是8:00刚开始,下午开始的时间为13:00。要参加面试的考生们巅峰国际pg平台官网,需携带着身份证这样子的物件、准考证之类的东西,前往北京市地震局,来到五层处于那里的509候考室,去进行报到这个行为。
面试合格的分数界限是80分,达到了举行笔试所划定的合格分数界限的,依据成绩名次高低以及面试确认方面的状况,按照最终结果与所设标准的比例为1:5来确定参与面试的人员(处于名次末尾且成绩一样的,一同进入面试环节),面试人数比规定比例下的人数少的岗位赏金女王pg破解版下载,依照实际所涉人数开展面试。
综合成绩是由笔试成绩乘以百分之五十再加上面试成绩乘以百分之五十而得出的。其中,岗位一以及岗位二是不需要参与笔试的,所有但凡通过了资格审核的考生都是直接去参加面试的,并且是以面试成绩当作综合成绩的。

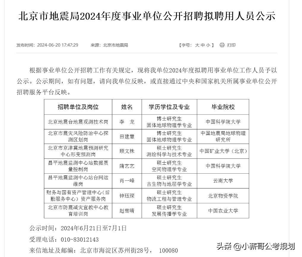
3.北京市地震局进行高校录用工作,北京市地震局在2024年开展事业单位招录活动,招录人数为7人呀,其中呢,中国科学院大学有2人被录用,中国矿业大学、中国农业大学、云南大学、北京物资学院、中国地震局物理地球研究所等各有1人被录用。从录用考生的学历这个方面来看,7人全都属于硕士研究生范畴,其中存在2人是博士研究生的情况,从专业角度来说,涉及到地球物理学、地质学、地震学、测绘科学与技术、汉语言文学等专业,其涉及面相对来讲是非常广泛地。就面试成绩而言,个人面试所获分数,与综合成绩相较,差距微小且不显著,进而致使竞争态势显得颇为剧烈。

4. 北京市地震局有关待遇情形。北京市地震局的工作者是置身于国家编制之内的人员,这些人员的福利待遇是通过中央财政予以供养供应的,亦是以中央来施行发放工资薪酬待遇。鉴于该项工作具备专业性以及垂直系统两个显著特性因素,所以调入空降此部门或者岗位的可能性是比较小的,其在级别方面要比对地方事业编更高,并且于内部系统当中领导职数相对而言是比较多的状态层级,由此在晋升方面相对来说是比较容易顺利达成的。

北京市作为我国政治、经济、文化、交通、科技中心,是首都城市,这里经济发展水平较高,北京地震局总体收入相比北京市考公务员要稍低一点,与地震局机关参公人员待遇相比也稍低一点。
工作进入第三年,每个月拿到手的工资差不多处于6500元的水平,到了年终把所有的都算在一起大概是4万左右,公积金的双边加起来大概是3200元左右,一整年到手的收入是11、2万,总的包还能够达到15、6万。这样的收入对于在北京有房屋的本地 folks 而言比较适配贴合妥当得体适配,若是外地而又没有房屋的话不建议去报考,因为购买房屋、养育孩子、就医、接受教育所面临的压力实在是太大了 。
上一篇:www.pg.qq.com 冬季手套哪个品牌好?7款值得信赖的选择!
下一篇:赏金女王pg破解版下载 新手骑行入门指南,初次骑行适合购买哪些装备?迪卡侬、喜德盛、TREK崔克的公路车/自行车到底哪款更值得入手?
鲁ICP备18019460号-4
我要评论