pg电子赏金试玩app 中国跑步机行业发展概况、市场环境及投资前景研究分析报告

我国跑步机行业发展时间不长,但进步很快,特别是在2020年新冠疫情期间,很多人开始在家工作,对家用跑步机的需求显著增加,从而推动了跑步机市场的整体需求迅速上升,市场规模持续扩大,到了2022年,中国跑步机行业的市场规模达到了172.2亿元,比上一年增长了6.11%,在后疫情时期,人们更加关注身体健康,健身运动观念迅速增强,预计未来跑步机市场的规模会继续扩大。

一、定义及分类
跑步机属于一种健身器材,其构造包含电机、运动带、踏板以及操作界面等部件,电机负责调整运动带的速度,使用者可以在运动带上进行慢跑、疾跑或步行活动。依据动力来源的差异,跑步机能够分为手动型和电动型;根据应用场地的不同,跑步机还可以分为公共场所型和私人住宅型。

二、行业政策
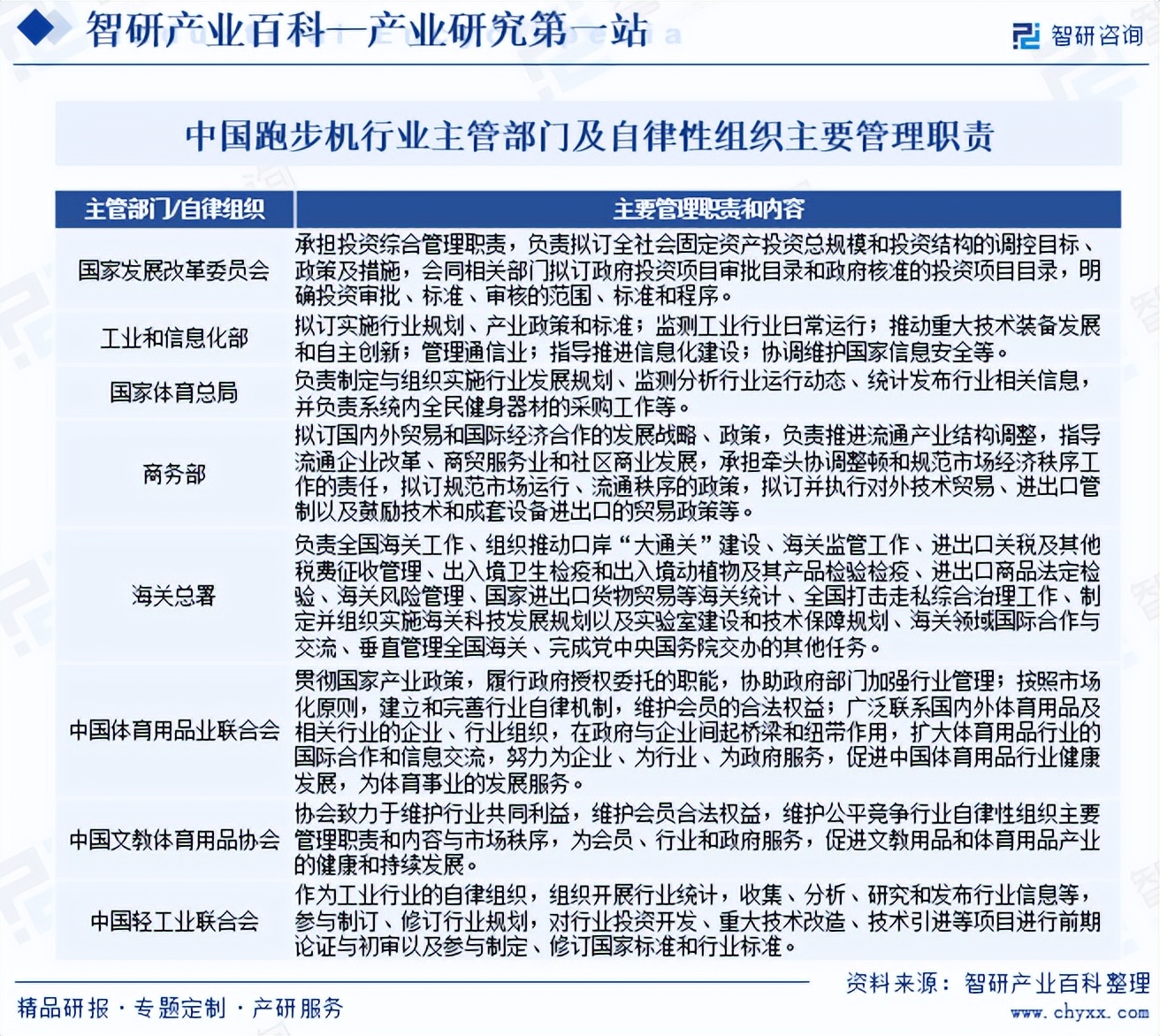
1、行业主管部门、监管体制及自律组织
中国跑步机产业接受国家相关机构的政策引导、扶持及监管,行业内部由协会组织进行自我约束和标准制定,整体上依照市场运行机制运作。国家发展和改革委员会、国家体育行政管理机构是跑步机领域的核心管理机构,而商务部、中国海关管理机构则主要负责处理跑步机产品的进出口事务。中国文教体育用品协会是跑步机领域的自律机构,中国体育用品业联合会也是跑步机行业的自律组织,中国轻工业联合会同样为跑步机行业的自律组织。

2、行业相关政策
近些年,国家有关部门相继公布了《全民健身计划(2021—2025年)》、《“十四五”体育发展规划》、《关于推动体育公园创建的意见》、《关于强化公共健身设施配置与监管的建议》、《全民健身基础服务规范(2021版)》、《关于打造更优质全民健身服务网络的看法》、《全民健身场地设施改善计划(2023至2025年)》、关于运用体育促进乡村振兴工作的指导、《关于促进体育消费回升的措施》、《产业结构调整指导目录(2024年本)》等多项政策,对体育产业的扶持力度持续加大,能够满足众多民众参与体育活动的愿望,为跑步机产业开拓了新的机遇和积极态势,有助于跑步机产业的业务拓展和规模扩大。

三、发展历程
中国跑步机产业经过长期演进,从最初依赖国外技术及产品,逐步发展为具备自主研制与制造能力,获得了十分突出的进步,现阶段已是世界跑步机制造领域不可或缺的组成部分,往后仍有望持续稳定发展,并在技术革新、产品性能等方面不断实现新的超越。

四、行业壁垒
1、技术壁垒
跑步机市场持续进步,使用者的健身设备水准和技能水平期待持续增高。运动者选择跑步机时,最看重的三点是性能、用途和特色,其中性能和特色这两方面都与技术紧密相联。跑步机制造的关键优势在于其工艺水平,这对中高端市场尤为重要,要打造出品质卓越且具备独立研发实力的跑步机品牌,必须经过长期实践探索,并不断优化制作流程。
2、品牌壁垒
行业内部大量普通水平企业的竞争下,品牌声誉及市场号召力最终会决定顾客挑选跑步机时的倾向性。强大的品牌号召力彰显了公司深厚的岁月积累,广泛的行业历练,持续的产品品质,以及值得信赖的后勤服务支撑。现阶段跑步机领域的领先公司pg赏金女王单机版试玩平台,在制造、推广、服务等多个环节已经建立起显著的领先地位,拥有良好的声誉和形象,新兴企业要想在市场中立足,就必须付出更多资源来打造品牌并克服现有品牌已经形成的竞争障碍。
3、产品认证壁垒
跑步机具有特殊的使用性质,因此除中国以外的大多数国家,对其生产制造都实施严格的标准化和认证制度。在国际贸易中,知名跑步机品牌在出口业务时,还会关注企业是否具备完善的管理体系,例如质量管理体系、环境管理体系以及培训管理体系等,并且这些体系必须获得权威第三方机构的认证。产品认证和管理体系认证需要企业内部多个部门的共同协作,新进入行业的公司在短期内很难获得这些认证。
4、销售渠道壁垒
跑步机的市场拓展依靠销售途径的开拓,健全的销售途径是跑步机公司夺取市场的核心要素。跑步机公司必须拥有成熟的品牌形象、充裕的运作能力、卓越的管理队伍,同时投入巨额资金,通过长时间的沉淀才能构建起遍布全国的推广体系,并实施有效管理。新公司拓展销售网络必须花费大量金钱pg娱乐电子游戏,同时也要经历漫长的筹备阶段,所以它们无法迅速形成渠道上的优势。
5、管理能力与人才壁垒
企业运作效能受其治理水平与事务处理精密度制约,这反过来作用于其行业地位与盈利状况。治理水平具体表现在对物资获取、方案构思、制造及销售全流程的精准调控,以及资源优化配置上,公司须经历漫长的实践、纠偏与完善,方能构建出契合自身特质且顺应产业规范的治理架构。当前国内跑步机产业进步显著,对品牌管理、市场拓展、产品研发等领域的人才需求持续上升,人才角逐愈发白热化。新加入该领域的企业,往往需要耗费更多时间来构建完善的组织架构,同时组建起专业化的员工团队。
五、产业链
1、行业产业链分析
跑步机产业的上游环节,主要是提供基础材料的厂商,涵盖铁质物料、多种金属、人造材料、金属配件以及包裹物料等,这些上游产业在国内都已具备较高的发展水平,物资供应充足且稳定,不会出现原料短缺的问题。产业的下游则涉及实际使用方面,主要面向商业场所和私人家庭,近些年来中国人对健康的关注度提高了,从事锻炼的人数量持续增加,家庭用跑步机的需求量呈现快速增长的态势。

本篇内容源自智研产业百科平台,若想了解更多行业资讯和专属服务,请前往智研咨询进行检索浏览。
智研产业百科是智研咨询开发的专业工具平台,专门负责提供全面的产业知识型信息检索服务。智研咨询秉持以信息推动产业进步的宗旨,不断优化和扩充企业分析体系,借助产业百科平台放大信息作用,不断为产业升级和企业投资判断提供支持。跑步机产业百科是一套完整的研究系统,专门针对跑步机行业,它系统性地总结了该行业的各类信息,包括跑步机行业的具体含义、不同类型、相关政策法规、整个产业链条、市场竞争状况以及未来的发展方向等,同时利用现代信息技术构建了智能互联的知识网络pg赏金大对决试玩版,为行业研究人员和投资人士提供了深刻的见解和丰富的资讯。
智研咨询秉持着以信息引导产业进步,助力企业投资抉择的宗旨。公司致力于为企业带来专业的行业咨询,服务项目涵盖优质市场研究文档、个性化方案设计、定期专题分析、可行性论证文件、创业计划文本以及行业整体蓝图规划等。同时,也会提交周期性的工作总结,包括周度、月度、季度以及年度版本,并且能够根据需求提供专门的数据分析,其信息包含对政策动向的跟踪,公司最新进展,行业相关统计,商品价位波动,资本运作情况,市场潜在机会和可能面临的问题。
鲁ICP备18019460号-4
我要评论